今天是:
站内搜索:
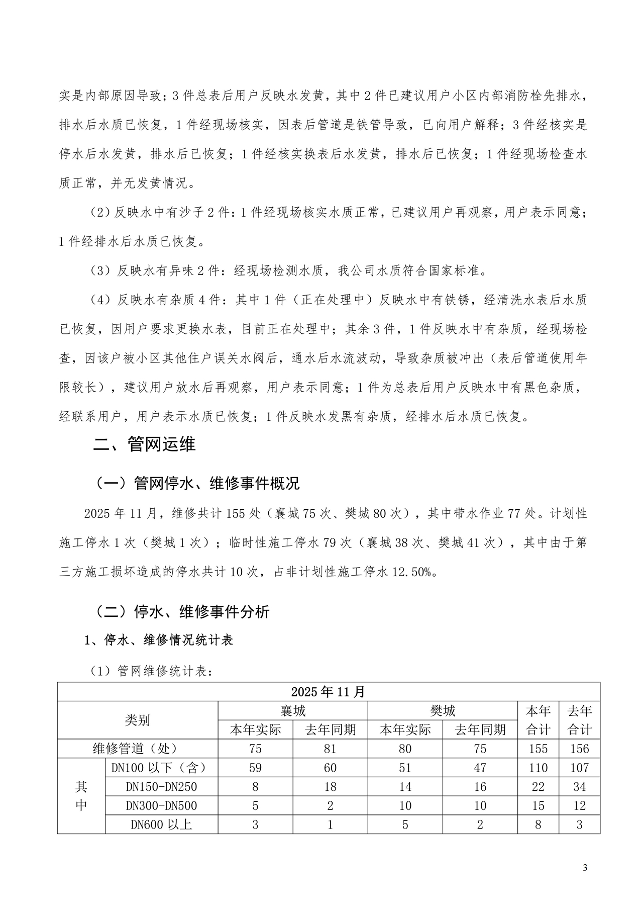
公司动态
|
中环动态
|
行业关注
|
通知公告
|
停水公告
公开指南
|
公开目录
|
公开年报
服务指南
|
报装服务
|
水质公告
|
用水常识
当前位置:
首页
> 信息内容
2025年11月供水信息分析报告
信息来源:
发布时间:
2025年11月29日
浏览次数:
© 襄阳中环水务有限公司版权所有 公司地址:襄阳市大庆西路38号
客服热线:0710—3454696 邮编:441000
设为首页
|
收藏本站
|
后台登陆
鄂ICP备16020939号-1